光大银行:董事长王江辞任 选举吴利军为董事长
中国网财经
2023-11-17 18:27:16

原标题:光大银行:董事长王江辞任 选举吴利军为董事长

中国网财经11月17日讯 今日,中国光大银行发布董事长辞任公告,该行董事长王江因工作调整,于2023年11月17日向董事会提交辞呈,辞去该行董事长、非执行董事、董事会战略委员会主任委员及委员、董事会提名委员会委员职务。

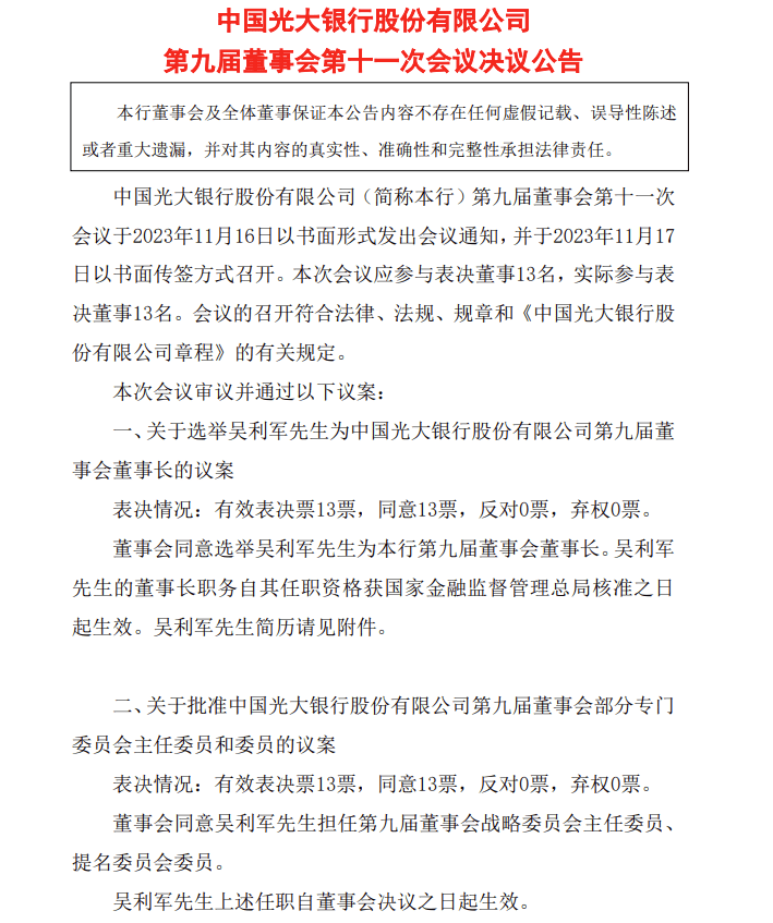
同日,中国光大银行发布第九届董事会第十一次会议决议公告显示,会议审议并通过关于选举吴利军先生为中国光大银行股份有限公司第九届董事会董事长的议案,董事会同意选举吴利军为该行第九届董事会董事长。吴利军的董事长职务自其任职资格获国家金融监督管理总局核准之日起生效。

⚠️
本网站信息内容及素材来源于网络采集或用户发布,如涉及侵权,请及时联系我们,发送链接至2697952338@QQ.COM,我们将第一时间进行核实与删除处理。

相关内容

热门资讯

杭州顶点财经网络传媒有限公司股... 杭州顶点财经网络传媒有限公司股票投顾咨询服务,股民缴费被骗赶紧这样退款!投资本是一场自我的修行,只有...
亚商智投198荐股可靠吗荐股实... 在上海亚.商投资交的高额服务费可以退吗?答:可以退,告诉大家一个好消息,在上海亚.商投资交费的,只要...
起点订购APP涉非法期货交易虚... 起点订购APP涉非法期货交易虚假宣传输的钱怎么要回来?找大卫可以追回亏损,2025年12月退费流程!...
Uber、Lyft 与百度合作... 来源:环球市场播报 Uber和Lyft周一表示,它们将与中国科技巨头百度9888.HK合作,明年在英...
在上海海能投顾交了服务费荐股被... 在上海海能投顾交了服务费荐股被骗,退款流程方法公开,陷入荐股圈套!98000已挽回!可以退!很多投资...
爱赢开福投顾正规吗全是套路!交... 爱赢投顾正规吗?爱赢投顾靠谱吗?爱赢投顾荐股频频亏损是被骗了吗?交了服务费能退吗?爱赢投顾揭开!爱赢...
上海海能投顾给股民虚假宣传诱导... 上海海能投顾给股民虚假宣传诱导,不仅没赚反倒严重亏损!可以退费!证券投资咨询行业的本质在于为投资者提...
拇指订购APP贵金属投资是坑人... 拇指订购APP贵金属投资是坑人的高回报诱导致血本无归输的钱怎么退安全吗?可以维权追回输的钱,成功退款...
中富金石王伟实战班怎么样诱导交... 中富金石不可信,推荐的股票不靠谱,交的服务费是可以退的,虚假宣传推荐垃圾票亏损严重,维权已退款,退款...
国诚股市学院推荐的股票怎么样?... 国诚股市学院推荐的股票怎么样?退费流程公布!误导性宣传欺诱导股友服务费!误导交费已退启阳法援在这里明...